榆林传媒中心关于报送2025年度陕西新闻奖融合报道、应用创新、新媒体新闻专栏参评作品的公示
来源:榆林网 时间:2026-01-06 11:00:03 编辑:李 娜 校对:李强 责编:王丹
榆林传媒中心关于报送2025年度陕西新闻奖融合报道、应用创新、新媒体新闻专栏参评作品的公示
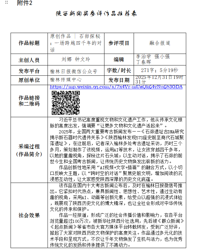
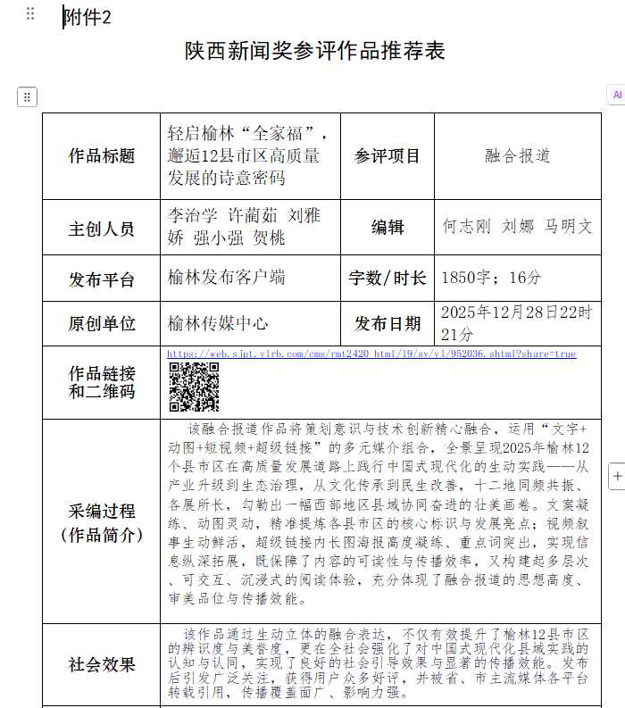
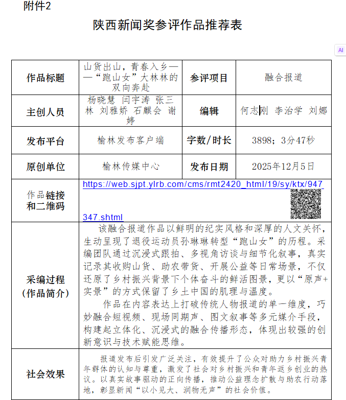
根据陕西省记协新媒体专业委员会《关于开展2025年度陕西新闻奖融合报道、应用创新和新媒体新闻专栏作品推优工作的通知》要求,经我中心采编人员民主推荐,编委会成员评审,研究决定:报送《原创作品| 石峁探秘:一场跨越四千年的对话》《轻启榆林“全家福”,邂逅12县市区高质量发展的诗意密码》《山货出山,青春入乡——“跑山女”大林林的双向奔赴》3件作品参加陕西新闻奖评选。
现予以公示,公示时间为2026年1月6日至1月10日。
如有异议,可在公示期内与榆林传媒中心全媒体总编室反映。
联系电话:0912—3287000
榆林传媒中心
2026年1月6日


